4A, 4MHz Monolithic Synchronous Step-Down DC/DC Converter
Analog Devices
RSS
Sample
- Darmowa próbka
- MPN:
- LTC3614
- Producent:
- ANALOG DEVICES
- Dodany do bazy:
- Ostatnio widziany:
- Zmiana ceny:
- -100% (19.01.2025)
- Poprzednia cena:
- 4.13
Sugerowane produkty dla accuracy*
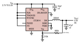
The LTC3614 is a low quiescent current monolithic synchronous buck regulator using a current mode, constant frequency architecture. The no-load DC supply current in sleep mode is only 75μA while maintaining the output voltage (Burst Mode operation) at no load, dropping to zero current in shutdown. The 2.25V to 5.5V input supply voltage range makes the LTC3614 ideally suited for single Li-Ion as well as fixed low voltage input applications. 100% duty cycle capability provides low dropout operation, extending the operating time in battery-powered systems.
The operating frequency is externally programmable up to 4MHz, allowing the use of small surface mount inductors. For switching-noise-sensitive applications, the LTC3614 can be synchronized to an external clock at up to 4MHz.
Forced continuous mode operation in the LTC3614 reduces noise and RF interference. Adjustable compensation allows the transient response to be optimized over a wide range of loads and output capacitors.
The internal synchronous switch increases efficiency and eliminates the need for an external catch diode, saving external components and board space. The LTC3614 is offered in a leadless 24-pin 3mm × 5mm thermally enhanced QFN package.
Applications
* Point-of-Load Supplies
* Distributed Power Supplies
* Portable Computer Systems
* DDR Memory Termination
* Handheld Devices
* 4A Output Current* 2.25V to 5.5V Input Voltage Range* Low Output Ripple Burst Mode® Operation: IQ = 75μA* ±1% Output Voltage Accuracy* Output Voltage Down to 0.6V* High Efficiency: Up to 95%* Low Dropout Operation: 100% Duty Cycle* Programmable Slew Rate on SW Node Reduces Noise and EMI* Adjustable Switching Frequency: Up to 4MHz* Optional Active Voltage Positioning (AVP) with Internal Compensation* Selectable Pulse-Skipping/Forced Continuous/Burst Mode Operation with Adjustable Burst Clamp* Programmable Soft-Start* Inputs for Start-Up Tracking or External Reference* DDR Memory Mode, IOUT = ±3A* Available in a 24-Pin 3mm × 5mm QFN Thermally Enhanced Package
Elecena nie prowadzi sprzedaży elementów elektronicznych, ani w niej nie pośredniczy.
Produkt pochodzi z oferty sklepu Analog Devices