4.5V to 17V Input, 0.6V-10V Output, 6A Power Module in Compact 7.5x7.5mm Footprint
Texas Instruments
RSS
Sample
- Darmowa próbka
- MPN:
- TPSM84624
- Producent:
- TEXAS INSTRUMENTS
- Dodany do bazy:
- Ostatnio widziany:
Sugerowane produkty dla tpsm84624
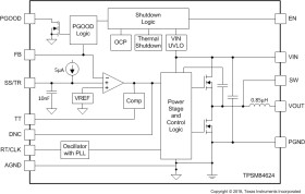
The TPSM84624 power module is an easy-to-use integrated power supply that combines a 6-A DC/DC converter with power MOSFETs, a shielded inductor and passives into a small form-factor QFM package. This power solution allows as few as six external components while maintaining the ability to adjust key parameters to meet specific design requirements. Ultra-fast transient response can be achieved by use of the TurboTrans™ feature. TurboTrans allows the transient response to be optimized for reduced output voltage deviation with less required output capacitance.
The 7.5 mm × 7.5 mm × 5.3 mm, 24-pin QFM package is easy to solder to a printed circuit board and has excellent power-dissipation capability. The TPSM84624 offers flexibility with many features including power good, programmable UVLO, tracking, prebias start-up, as well as overcurrent and overtemperature protection making it a great product to power a wide range of devices and systems.
Elecena nie prowadzi sprzedaży elementów elektronicznych, ani w niej nie pośredniczy.
Produkt pochodzi z oferty sklepu Texas Instruments