elecena.pl

Enhanced Plastic 2A, 60V Step Down DC/DC Converter with Low Iq, Voltage Supervision and Reset

Texas Instruments

Enhanced Plastic 2A, 60V Step Down DC/DC Converter with Low Iq, Voltage Supervision and Reset RSS Sample
  • Darmowa próbka
MPN:
TPS54262-EP
Producent:
TEXAS INSTRUMENTS
Dodany do bazy:
Ostatnio widziany:

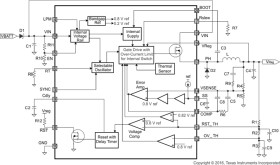
The TPS54262-EP device is a 60-V, 2-A step-down switch-mode power supply with a low-power mode and a programmable voltage supervisor with an integrated NMOS switching FET. Integrated input voltage line feed forward topology improves line transient regulation of the voltage mode buck regulator. The regulator has a cycle-by-cycle current limit. The device also features low-power mode operation under light-load conditions which reduces the supply current to 50 µA (typical). By pulling the EN pin low, the supply shutdown current is reduced to 1 µA (typical).

An open-drain reset signal indicates when the nominal output drops below the reset threshold set by an external resistor divider network. The output voltage start-up ramp is controlled by a soft-start capacitor. There is an internal undervoltage shutown which is activated when the input supply ramps down to 2.6 V. The device features a short circuit protection circuit, which protects the device during overload condition and also has a thermal shutdown protection.

Elecena nie prowadzi sprzedaży elementów elektronicznych, ani w niej nie pośredniczy.

Produkt pochodzi z oferty sklepu