elecena.pl

USB Power Manager with Ideal Diode Controller and 3.95V Li-Ion Charger

Analog Devices

USB Power Manager with Ideal Diode Controller and 3.95V Li-Ion Charger RSS Sample
  • Darmowa próbka
MPN:
LTC4085-3 LTC4085-4
Producent:
ANALOG DEVICES
Dodany do bazy:
Ostatnio widziany:
Zmiana ceny:
-100% (20.01.2025)
Poprzednia cena:
1.83

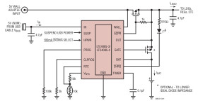
The LTC4085-3/LTC4085-4 is a USB power manager and Li-Ion/Polymer battery charger designed for portable battery-powered applications. The part controls the total current used by the USB peripheral for operation and battery charging. The total input current can be limited to 20% or 100% of a programmed value up to 1.5A (typically 100mA or 500mA). Battery charge current is automatically reduced such that the sum of the load current and charge current does not exceed the programmed input current limit.

The LTC4085-3/LTC4085-4 includes a complete constantcurrent/ constant-voltage linear charger for single cell Li-Ion batteries. These 3.95V versions of the standard LTC4085 are intended for applications which have extended battery lifetime requirements or those that require high temperature (approximately >60°C) operation or storage. Under these conditions, a reduced fl oat voltage will trade-off initial cell capacity for the benefi t of increased capacity retention over the life of the battery. A reduced fl oat voltage also minimizes swelling in prismatic and polymer cells, and avoids open CID (pressure fuse) in cylindrical cells.

The LTC4085-3/LTC4085-4 also includes a programmable termination timer, automatic recharging, an end-of-charge status output and an NTC thermistor.

Float Voltage (V)

NTC Hot Threshold

Undervoltage Current Limit

LTC4085

4.2V

29% Vvntc

Yes

LTC4085-1

4.1V

32.6% Vvntc

Yes

LTC4085-3

3.95V

32.6% Vvntc

Yes

LTC4085-4

3.95V

32.6% Vvntc

No

Applications

* Portable USB Devices

* Seamless Transition Between Input Power Sources: Li-Ion/Polymer Battery, USB and 5V Wall Adapter* 215mΩ Internal Ideal Diode Plus Optional External Ideal Diode Controller Provide Low Loss PowerPath™ When Wall Adapter/USB Input Not Present* Load Dependent Charging Guarantees Accurate USB Input Current Compliance* 3.95V Float Voltage Improves Battery Life Span and High Temperature Safety Margin

Elecena nie prowadzi sprzedaży elementów elektronicznych, ani w niej nie pośredniczy.

Produkt pochodzi z oferty sklepu