2.7-V to 19-V, 85mΩ, 0.13-2A eFuse with selectable over voltage protection clamp in leaded package
Texas Instruments
RSS
Sample
- Darmowa próbka
- MPN:
- TPS2596
- Producent:
- TEXAS INSTRUMENTS
- Dodany do bazy:
- Ostatnio widziany:
Sugerowane produkty dla tps2596
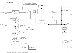
The TPS2596xx family of eFuses (integrated FET hot-swap devices) is a highly integrated circuit protection and power management solution in a small package. The devices provide multiple protection modes using very few external components and are a robust defense against overloads, short circuits, voltage surges, and excessive inrush current. Output current limit level can be set with a single external resistor. It is also possible to get an accurate sense of the output load current by measuring the voltage drop across the current limit resistor. Applications with particular inrush current requirements can set the output slew rate with a single external capacitor. For the TPS25962x variants, in case of an input overvoltage condition, internal clamping circuits limit the output to a safe fixed maximum voltage (pin selectable), with no external components. The TPS25963x variants provide an option to set a user-defined overvoltage cutoff threshold.
The devices are characterized for operation over a junction temperature range of –40 °C to +125 °C.
Elecena nie prowadzi sprzedaży elementów elektronicznych, ani w niej nie pośredniczy.
Produkt pochodzi z oferty sklepu Texas Instruments