Automotive, wide-VIN (18-V) voltage detector
Texas Instruments
RSS
Sample
- Darmowa próbka
- MPN:
- TPS3710-Q1
- Producent:
- TEXAS INSTRUMENTS
- Dodany do bazy:
- Ostatnio widziany:
Sugerowane produkty dla tps3710
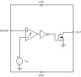
The TPS3710-Q1 wide supply voltage detector operates over a 1.8V to 18V range. The device has a high-accuracy comparator with an internal 400mV reference and an open-drain output rated to 18V for precision voltage detection. The monitored voltage can be set with the use of external resistors.
The OUT pin is driven low when the voltage at the SENSE pin drops below (VIT–), and goes high when the voltage returns above the respective threshold (VIT+). The comparator in the TPS3710-Q1 includes built-in hysteresis for filtering to reject brief glitches, which helps the device to operate without false triggering.
The TPS3710-Q1 is available in a 1.5mm × 1.5mm 6-pin WSON package, and is specified over the junction temperature range of –40°C to +125°C.
Elecena nie prowadzi sprzedaży elementów elektronicznych, ani w niej nie pośredniczy.
Produkt pochodzi z oferty sklepu Texas Instruments