elecena.pl

14-Bit, 20/40/65/80 MSPS, 1.8 V Analog-to-Digital Converter

Analog Devices

14-Bit, 20/40/65/80 MSPS, 1.8 V Analog-to-Digital Converter RSS Sample
  • Darmowa próbka
MPN:
AD9649
Producent:
ANALOG DEVICES
Dodany do bazy:
Ostatnio widziany:
Zmiana ceny:
-100% (18.01.2025)
Poprzednia cena:
15.87

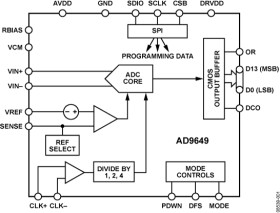
The AD9649 is a monolithic, single channel 1.8 V supply, 14-bit, 20/40/65/80 MSPS analog-to-digital converter (ADC). It features a high performance sample-and-hold circuit and an on-chip volt-age reference.

The product uses multistage differential pipeline architecture with output error correction logic to provide 14-bit accuracy at 80 MSPS data rates and to guarantee no missing codes over the full operating temperature range.

The ADC contains several features designed to maximize flexibility and minimize system cost, such as programmable clock and data alignment and programmable digital test pattern generation. The available digital test patterns include built-in deterministic and pseudorandom patterns, along with custom user-defined test patterns entered via the serial port interface (SPI).

A differential clock input with optional 1, 2, or 4 divide ratios controls all internal conversion cycles.

The digital output data is presented in offset binary, gray code, or twos complement format. A data output clock (DCO) is provided to ensure proper latch timing with receiving logic. Both 1.8 V and 3.3 V CMOS levels are supported.

The AD9649 is available in a 32-lead RoHS-compliant LFCSP and is specified over the industrial temperature range (−40°C to +85°C).

PRODUCT HIGHLIGHTS

* The AD9649 operates from a single 1.8 V analog power supply and features a separate digital output driver supply to accommodate 1.8 V to 3.3 V logic families.

* The sample-and-hold circuit maintains excellent performance for input frequencies up to 200 MHz and is designed for low cost, low power, and ease of use.

* A standard serial port interface (SPI) supports various product features and functions, such as data output formatting, internal clock divider, power-down, DCO, data output (D13 to D0) timing and offset adjustments, and voltage reference modes.

* The AD9649 is packaged in a 32-lead RoHS-compliant LFCSP that is pin compatible with the AD9629 12-bit ADC and the AD9609 10-bit ADC, enabling a simple migration path between 10-bit and 14-bit converters sampling from 20 MSPS to 80 MSPS.

APPLICATIONS

* Communications

* Diversity radio systems

* Multimode digital receivers

GSM, EDGE, W-CDMA, LTE, CDMA2000, WiMAX, TD-SCDMA

* Smart antenna systems

* Battery-powered instruments

* Handheld scope meters

* Portable medical imaging

* Ultrasound

* Radar/LIDAR

* 1.8 V analog supply operation

* 1.8 V to 3.3 V output supply

* SNR

74.3 dBFS at 9.7 MHz input

71.5 dBFS at 200 MHz input

* SFDR

93 dBc at 9.7 MHz input

80 dBc at 200 MHz input

* Low power

45 mW at 20 MSPS

87 mW at 80 MSPS

Elecena nie prowadzi sprzedaży elementów elektronicznych, ani w niej nie pośredniczy.

Produkt pochodzi z oferty sklepu