elecena.pl

Single-Channel 1-Wire Master with Sleep Mode

Analog Devices

Single-Channel 1-Wire Master with Sleep Mode RSS Sample
  • Darmowa próbka
MPN:
DS2482-101
Producent:
ANALOG DEVICES
Dodany do bazy:
Ostatnio widziany:
Zmiana ceny:
-100% (18.01.2025)
Poprzednia cena:
0.96

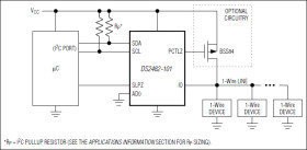
The DS2482-101 is an I2C-to-1-Wire bridge device that interfaces directly to standard (100kHz max) or fast (400kHz max) I2C masters to perform bidirectional protocol conversion between the I2C master and any downstream 1-Wire slave devices. Relative to any attached 1-Wire slave device, the DS2482-101 is a 1-Wire master. Internal, factory-trimmed timers relieve the system host processor from generating time-critical 1-Wire waveforms, supporting both standard and overdrive 1-Wire communication speeds. To optimize 1-Wire waveform generation, the DS2482-101 performs slew-rate control on rising and falling 1-Wire edges and provides additional programmable features to match drive characteristics to the 1-Wire slave environment. Programmable, strong pullup features support 1-Wire power delivery to 1-Wire devices such as EEPROMs and sensors. The DS2482-101 combines these features with an output to control an external MOSFET for enhanced strong pullup application. The I2C slave address assignment is controlled by one binary address input, resolving potential conflicts with other I2C slave devices in the system. When not in use, the device can be put in sleep mode where power consumption is minimal.

Applications

* Cell Phones/PDAs

* Industrial Sensors

* Medical Instruments

* Printers

* Allows Easy Interface Between a I2C Microport and a 1-Wire Slave

* I2C Host Interface Supports 100kHz and 400kHz I2C Communication Speeds

* 1-Wire Master IO with Selectable Active or Passive 1-Wire Pullup

* Provides Reset/Presence, 8-Bit, Single-Bit, and 3-Bit 1-Wire IO Sequences

* Standard and Overdrive 1-Wire Communication Speeds

* One Address Inputs for I2C Address Assignment

* Minimizes Line Noise Reducing System EMI

* Slew-Controlled 1-Wire Edges

Elecena nie prowadzi sprzedaży elementów elektronicznych, ani w niej nie pośredniczy.

Produkt pochodzi z oferty sklepu