elecena.pl

Dual, 6-Bit, 400Msps ADC with On-Chip, Wideband Input Amplifier

Analog Devices

Dual, 6-Bit, 400Msps ADC with On-Chip, Wideband Input Amplifier RSS Sample
  • Darmowa próbka
MPN:
MAX107
Producent:
ANALOG DEVICES
Dodany do bazy:
Ostatnio widziany:

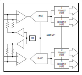
The MAX107 is a dual, 6-bit, analog-to-digital converter (ADC) designed to allow fast and precise digitizing of in-phase (I) and quadrature (Q) baseband signals. The MAX107 converts the analog signals of both I and Q components to digital outputs at 400Msps while achieving a signal-to-noise ratio (SNR) of typically 37dB with an input frequency of 125MHz, and an integral nonlinearity (INL) and differential nonlinearity (DNL) of ±0.25 LSB. The MAX107 analog input preamplifiers feature a 400MHz, -0.5dB, and a 1.5GHz, -3dB analog input bandwidth. Matching channel-to-channel performance is typically 0.04dB gain, 0.1LSB offset, and 0.2 degrees phase. Dynamic performance is 36.7dB signal-to-noise plus distortion (SINAD) with a 125MHz analog input signal and a sampling speed of 400MHz. A fully differential comparator design and encoding circuits reduce out-of-sequence errors, and ensure excellent metastable performance of only one error per 1016 clock cycles.

In addition, the MAX107 provides LVDS digital outputs with an internal 6:12 demultiplexer that reduces the output data rate to one-half the sample clock rate. Data is output in two's complement format. The MAX107 operates from a +5V analog supply and the LVDS output ports operate at +3.3V. The data converter's typical power dissipation is 2.6W. The device is packaged in an 80-pin, TQFP package with exposed paddle, and is specified for the extended (-40°C to +85°C) temperature range. For a higher-speed, 800Msps version of the MAX107, please refer to the MAX105 data sheet.

Applications

* Communication Systems * Test Instrumentation * VSAT Receivers * Wireless Local Area Networks (WLANs)

* Two Matched 6-Bit, 400Msps ADCs

* Excellent Dynamic Performance

* 36.7dB SINAD at fIN ≈ 125MHz and * fCLK ≈ 400MHz

* Typical INL and DNL: ±0.25LSB

* Channel-to-Channel Phase Matching: ±0.2°

* Channel-to-Channel Gain Matching: ±0.04dB

* 6:12 Demultiplexer reduces the Data Rates to 200MHz

* Low Error Rate: 1016 Metastable States at 400Msps

* LVDS Digital Outputs in Two's Complement Format

Elecena nie prowadzi sprzedaży elementów elektronicznych, ani w niej nie pośredniczy.

Produkt pochodzi z oferty sklepu