16-Bit, 135ksps, Single-Supply ADCs with Bipolar Analog Input Range
Analog Devices
RSS
Sample
- Darmowa próbka
- MPN:
- MAX1178
- Producent:
- ANALOG DEVICES
- Dodany do bazy:
- Ostatnio widziany:
Sugerowane produkty dla 135ksps
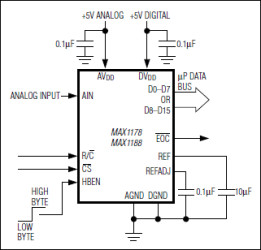
The MAX1178/MAX1188 16-bit, low-power, successive-approximation analog-to-digital converters (ADCs) feature automatic power-down, a factory-trimmed internal clock, and a byte-wide parallel interface. The devices operate from a single +4.75V to +5.25V analog supply and feature a separate digital supply input for direct interface with a +2.7V to +5.25V digital logic.
The MAX1188 accepts a bipolar analog input voltage range of ±10V, while the MAX1178 accepts a bipolar analog input voltage range of ±5V. All devices consume no more than 26.5mW at a sampling rate of 135ksps when using an external reference, and 31mW when using the internal +4.096V reference. AutoShutdown reduces supply current to 0.4mA at 10ksps.
The MAX1178/MAX1188 are ideal for high-performance, battery-powered, data-acquisition applications. Excellent AC performance (THD = -100dB) and DC accuracy (±2 LSB INL) make the MAX1178/MAX1188 ideal for industrial process control, instrumentation, and medical applications.
The MAX1178/MAX1188 are available in a 20-pin TSSOP package and are fully specified over the -40°C to +85°C extended temperature range and the 0°C to +70°C commercial temperature range.
Applications
* Data Acquisition Systems * I/O Modules * Industrial Process Controls * Precision Instrumentation * Temperature Sensing and Monitoring
* Byte-Wide Parallel Interface
* Analog Input Voltage Range: ±10V, ±5V
* Single +4.75V to +5.25V Analog Supply Voltage
* Interface with +2.7V to +5.25V Digital Logic
* ±2 LSB INL
* ±1 LSB DNL
* Low Supply Current (max)
* 2.9mA (External Reference)
* 3.8mA (Internal Reference)
* 5µA AutoShutdown Mode
* Small Footprint
* 20-Pin TSSOP Package
Elecena nie prowadzi sprzedaży elementów elektronicznych, ani w niej nie pośredniczy.
Produkt pochodzi z oferty sklepu Analog Devices