elecena.pl

1 Cell to 3 Cell, High-Power 1A, Low-Noise, Step-Up DC-DC Converters

Analog Devices

1 Cell to 3 Cell, High-Power 1A, Low-Noise, Step-Up DC-DC Converters RSS Sample
  • Darmowa próbka
MPN:
MAX1700
Producent:
ANALOG DEVICES
Dodany do bazy:
Ostatnio widziany:
Zmiana ceny:
-100% (20.01.2025)
Poprzednia cena:
3.76

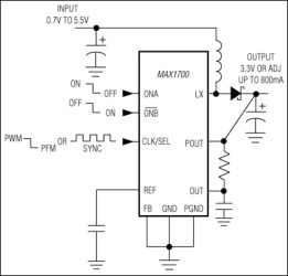
The MAX1700/MAX1701 are high-efficiency, low-noise, step-up DC-DC converters intended for use in battery-powered wireless applications. They use a synchronous-rectified pulse-width-modulation (PWM) boost topology to generate 2.5V to 5.5V outputs from battery inputs such as one to three NiCd/NiMH cells or one Li-Ion cell. Both devices have an internal 1A, 130mΩ N-channel MOSFET switch and a 250mΩ P-channel synchronous rectifier.

With their internal synchronous rectifier, the MAX1700/ MAX1701 deliver 5% better efficiency than similar nonsynchronous converters. They also feature a pulse-frequency-modulation (PFM) standby mode to improve efficiency at light loads, and a 3µA shutdown mode.

The MAX1700/MAX1701 come in 16-pin QSOP packages (which occupy the same space as an 8-pin SO). The MAX1701 includes two comparators to generate power-good and low-battery warning outputs. It also contains a gain block that can be used to build a linear regulator using an external P-channel pass device.

For higher-power outputs, refer to the MAX1703. For dual outputs (step-up and linear regulator), refer to the MAX1705/MAX1706. For an on-board analog-to-digital converter, refer to the MAX848/MAX849.

The MAX1701 evaluation kit is available to speed design time.

Applications

* Digital Cordless Phones * Handheld Instruments (PDAs, Palmtops) * Palmtop Computers * PCS Phones * Personal Communicators * Two-Way Paging * Wireless Handsets

* Up to 96% Efficiency

* 1.1 VIN Guaranteed Start-Up

* 0.7V to 5.5V Input Range

* Up to 800mA Output

* Step-Up Output (adjustable from 2.5V to 5.5V)

* PWM/PFM Synchronous-Rectified Topology

* External Clock or Internal 300kHz Oscillator

* 3µA Logic-Controlled Shutdown

* Power-Good Output (MAX1701)

* Low-Battery Comparator (MAX1701)

* Uncommitted Gain Block (MAX1701)

Elecena nie prowadzi sprzedaży elementów elektronicznych, ani w niej nie pośredniczy.

Produkt pochodzi z oferty sklepu