elecena.pl

Low-Output-Voltage, 800mA, PWM Step-Down DC-DC Converters

Analog Devices

Low-Output-Voltage, 800mA, PWM Step-Down DC-DC Converters RSS Sample
  • Darmowa próbka
MPN:
MAX1928
Producent:
ANALOG DEVICES
Dodany do bazy:
Ostatnio widziany:
Zmiana ceny:
-100% (18.01.2025)
Poprzednia cena:
2.09

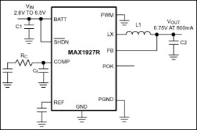
The MAX1927/MAX1928 800mA step-down converters power low-voltage microprocessors in compact equipment requiring the highest possible efficiency. The MAX1927/MAX1928 are optimized for generating low output voltages (down to 750mV) at high efficiency using small external components. The supply voltage range is from 2.6V to 5.5V and the guaranteed minimum output current is 800mA. 1MHz pulse-width modulation (PWM) switching allows for small external components. A unique control scheme minimizes ripple at light loads, while maintaining a low 140µA quiescent current.

The MAX1927/MAX1928 include a low on-resistance internal MOSFET switch and synchronous rectifier to maximize efficiency and minimize external component count. No external diode is needed. 100% duty-cycle operation allows for a dropout voltage of only 340mV at 800mA. Other features include internal soft-start, power-OK (POK) output, and selectable forced PWM operation for lower noise at all load currents.

The MAX1928 is available with several preset output voltages: 1.5V (MAX1928-15), 1.8V (MAX1928-18), and 2.5V (MAX1928-25). The MAX1927R has adjustable output range down to 0.75V. The MAX1927/MAX1928 are available in a tiny 10-pin µMAX package.

Applications

* Battery-Powered Equipment * DSP Core Power * PDAs and Palmtops * WCDMA Handsets

Elecena nie prowadzi sprzedaży elementów elektronicznych, ani w niej nie pośredniczy.

Produkt pochodzi z oferty sklepu