elecena.pl

W-CDMA/N-CDMA Cellular Phone HBT PA Management ICs

Analog Devices

W-CDMA/N-CDMA Cellular Phone HBT PA Management ICs RSS Sample
  • Darmowa próbka
MPN:
MAX1959
Producent:
ANALOG DEVICES
Dodany do bazy:
Ostatnio widziany:

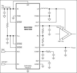
The MAX1958/MAX1959 power amplifier (PA) power- management ICs (PMICs) integrate an 800mA, dynamically adjustable step-down converter, a 5mA rail-to-rail operational amplifier (op amp), and a precision temperature sensor to power a heterojunction bipolar transistor (HBT) PA in W-CDMA and N-CDMA cell phones.

The high-efficiency, pulse-width modulated (PWM), DC-to-DC buck converter is optimized to provide a guaranteed output current of 800mA. The output voltage is dynamically controlled to produce any fixed-output voltage in the range of 0.75V to 3.4V (MAX1958) or 1V to 3.6V (MAX1959), with settling time less than 30µs for a full-scale change in voltage and current. The 1MHz PWM switching frequency allows the use of small external components while pulse-skip mode reduces quiescent current to 190µA with light loads. The converter utilizes a low on-resistance internal MOSFET switch and synchronous rectifier to maximize efficiency and minimize external component count. The 100% duty-cycle operation allows for an IC dropout voltage of only 130mV (typ) at 600mA load.

The micropower op amp is used to provide bias to the HBT PA to maximize efficiency. The amplifier features active discharge in shutdown for full PA bias control. It has 5mA rail-to-rail drive capability, 800kHz gain-bandwidth product, and 120dB open-loop voltage gain.

The precision temperature sensor measures temperatures between -40°C to +125°C, with linear temperature-to-voltage analog output characteristics.

The MAX1958/MAX1959 are available in a 20-pin 5mm x 5mm thin QFN package (0.8mm max height).

Applications

* WCDMA and NCDMA Cellular Phones * Wireless PDAs and Modems

* Step-Down Converter

* Dynamically Adjustable Output Voltage from

0.75V to 3.4V (MAX1958)

* Dynamically Adjustable Output Voltage from

1V to 3.6V (MAX1959)

* 800mA Guaranteed Output Current

* 130mV IC Dropout at 600mA Load

* Low Quiescent Current

* 190µA (typ) in Skip Mode (MAX1958)

* 3mA (typ) in PWM Mode

* 0.1µA (typ) in Shutdown Mode

* 1MHz Fixed-Frequency PWM operation

* 16% to 100% Duty-Cycle Operation

* No External Schottky Diode Required

Soft-Start

* Operational Amplifier

* 5mA Rail-to-Rail Output

* Active Discharge in Shutdown

* 800kHz Gain-Bandwidth Product

* 120dB Open-Loop Voltage Gain (RL = 100kΩ)

* Temperature Sensor

* Accurate Sensor -11.7mV/°C Slope

* -40°C to +125°C-Rated Temperature Range

* 20-Pin Thin QFN (5mm x 5mm), 0.8mm Height (max)

Elecena nie prowadzi sprzedaży elementów elektronicznych, ani w niej nie pośredniczy.

Produkt pochodzi z oferty sklepu