elecena.pl

Small, Single-/Multi-Cell Solar Harvester with MPPT and Harvest Counter

Analog Devices

Small, Single-/Multi-Cell Solar Harvester with MPPT and Harvest Counter RSS Sample
  • Darmowa próbka
MPN:
MAX20361
Producent:
ANALOG DEVICES
Dodany do bazy:
Ostatnio widziany:

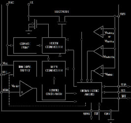
The MAX20361 is a fully integrated solution for harvesting energy from single-/multi-cell solar sources. The device includes an ultra-low quiescent current (360nA) boost converter that is capable of starting from input voltages as low as 225mV (typ). In order to maximize the power extracted from the source, the MAX20361 implements a proprietary maximum power point tracking (MPPT) technique that allows efficient harvesting from 15μW to over 300mW of available input power.

The MAX20361 also features an integrated charging and protection circuit that is optimized for Li-ion batteries, but can also be used to charge supercapacitors, thin-film batteries, or traditional capacitors. The charger features a programmable charging cut-off voltage with thresholds programmable through I2C interface as well as temperature shutoff. The MAX20361 is available in a 12-bump, 0.4mm pitch, 1.63mm x 1.23mm wafer-level package (WLP).Applications

* Wearable Fitness * Medical Devices * Industrial IoT Sensors * Asset Tracking Devices * Wireless Sensor Networks

* Single-/Multi-Cell Solar Energy Harvester

* 225mV to 2.5V (typ) Input-Voltage Range

* Efficient Harvesting from 15μW to Over 300mW of Available Input Power

* 86% Efficiency at VSYS = 3.8V, ISRC = 30mA

* Small Solution Size

* Utilizes Small 2016 4.7μH Inductor

* Maximum Power Point Tracking (MPPT) Technique Using Fractional VOC Method

* Programmable Fractional VOC Regulation Point through I2C Interface

* Battery/Supercapacitor Charger

* Programmable Battery Termination Voltage through I2C Interface

* Programmable Power Good Wake-Up Signal Output Threshold through I2C Interface

Elecena nie prowadzi sprzedaży elementów elektronicznych, ani w niej nie pośredniczy.

Produkt pochodzi z oferty sklepu