elecena.pl

USB 2.0 Full-Speed Transceiver with UART Multiplexing Mode

Analog Devices

USB 2.0 Full-Speed Transceiver with UART Multiplexing Mode RSS Sample
  • Darmowa próbka
MPN:
MAX3349EA
Producent:
ANALOG DEVICES
Dodany do bazy:
Ostatnio widziany:

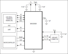
The MAX3349EA ±15kV ESD-protected, USB transceiver provides a full-speed USB interface to a lower voltage microprocessor or ASIC. The device supports enumeration, suspend, and VBUS detection. A special UART multiplexing mode routes external UART signals (Rx and Tx) to D+ and D-, allowing the use of a shared connector to reduce cost and part count for mobile devices.

The UART interface allows mobile devices such as PDAs, cellular phones, and digital cameras to use either UART or USB signaling through the same connector. The MAX3349EA features a separate UART voltage supply input to support legacy devices using +2.75V signaling. The MAX3349EA supports a maximum UART baud rate of 921kbaud.

Upon connection to a USB host, the MAX3349EA enters USB mode and provides a full-speed USB 2.0 compliant interface through VP, VM, RCV, and active-low OE. The MAX3349EA features internal series termination resistors on D+ and D-, and an internal 1.5kΩ pullup resistor to D+ to allow the device to logically connect and disconnect from the USB while plugged in. A suspend mode is provided for low-power operation. D+ and D- are protected from electrostatic discharge (ESD) up to ±15kV.

The MAX3349EA is available in 16-pin TQFN (4mm x 4mm) and 16-bump UCSP™ (2mm x 2mm) packages, and is specified over the -40°C to +85°C extended temperature range.

Applications

* Cell Phones * Digital Cameras * MP3 Players * PDAs

* ±15kV ESD HBM Protection on D+ and D-

* UART Mode Routes External UART Signals to D+/D-

* Internal Linear Regulator Allows Direct Powering from the USB Cable

* Separate Voltage Input for UART Transmitter/Receiver (VUART)

* Internal 1.5kΩ Pullup Resistor on D+ Controlled by Enumerate Input

* Internal Series Termination Resistors on D+ and D-

* Complies with USB Specification Revision 2.0, Full-Speed 12Mbps Operation

* Built-In Level Shifting Down to +1.4V, Ensuring Compatibility with Low-Voltage ASICs

* VBUS Detection

* Combined VP and VM Inputs/Outputs

* No Power-Supply Sequencing Required

* Available in 16-Bump UCSP (2mm x 2mm) Package

Elecena nie prowadzi sprzedaży elementów elektronicznych, ani w niej nie pośredniczy.

Produkt pochodzi z oferty sklepu