elecena.pl

47MHz to 870MHz Analog CATV Transimpedance Amplifier

Analog Devices

47MHz to 870MHz Analog CATV Transimpedance Amplifier RSS Sample
  • Darmowa próbka
MPN:
MAX3654
Producent:
ANALOG DEVICES
Dodany do bazy:
Ostatnio widziany:

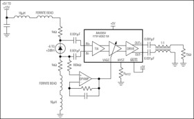
The MAX3654 analog transimpedance amplifier (TIA) is designed for CATV applications in fiber-to-the-home (FTTH) networks. This high-linearity amplifier is intended for 47MHz to 870MHz subcarrier multiplexed (SCM) signals in passive optical networks (PON). A gain-control input supports AGC operation with optical inputs having -6dBm to +2dBm average power. With 62dBΩ maximum gain at 47MHz and 18dB gain control range, the minimum RF output level is 14dBmV/channel at -6dBm optical input. A compact 4mm x 4mm package includes all of the active RF circuitry required to convert analog PIN photocurrent to a 75Ω CATV output.

This 700mW SiGe RF IC provides a low-cost, low-power integrated analog CATV receiver solution for FTTH ONTs.

Applications

* FTTH Optical Network Termination (ONT)

Elecena nie prowadzi sprzedaży elementów elektronicznych, ani w niej nie pośredniczy.

Produkt pochodzi z oferty sklepu