16 x 16 Nonblocking Video Crosspoint Switch with On-Screen Display Insertion and I/O Buffers
Analog Devices
RSS
Sample
- Darmowa próbka
- MPN:
- MAX4356
- Producent:
- ANALOG DEVICES
- Dodany do bazy:
- Ostatnio widziany:
Sugerowane produkty dla max4356
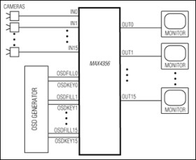
The MAX4356 is a 16 x 16 highly integrated video crosspoint switch matrix with input and output buffers and On-Screen Display (OSD) Insertion. This device operates from dual ±3V to ±5V supplies or from a single +5V supply. Digital logic is supplied from an independent single +2.7V to +5.5V supply. Individual outputs can be switched between an input video signal source and OSD information through an internal, dedicated fast 2:1 mux (40ns switching times) located before the output buffer. All inputs and outputs are buffered, with all outputs able to drive standard 75Ω reverse-terminated video loads.
The switch matrix configuration and output buffer gain are programmed via an SPI™/QSPI™-compatible, three-wire serial interface and initialized with a single update signal. The unique serial interface operates in two modes facilitating both fast updates and initialization. On power-up, all outputs are initialized in the disabled state to avoid output conflicts in large-array configurations.
Superior flexibility, high integration, and space-saving packaging make this nonblocking switch matrix ideal for routing video signals in security and video-on-demand systems.
The MAX4356 is available in a 128-pin TQFP package and specified over an extended -40°C to 85°C temperature range.
Applications
* Security Systems * Video Routing and Switching Systems * Video-on-Demand Systems
* 16 x 16 Nonblocking Matrix with Buffered Inputs and Outputs
* Operates from ±3V, ±5V, or +5V Supplies
* Individually Programmable Output Buffer Gain (AV = +1V/V or +2V/V)
* High-Impedance Output Disable for Wired-OR Connections
* Fast-Switching (40ns) 2:1 OSD Insertion Mux
* 0.1dB Gain Flatness to 14MHz
* -62dB Crosstalk, -110dB Isolation at 6MHz
* 0.02%/0.12° Differential Gain/Differential Phase Error
* Low 195mW Power Consumption (0.76mW per Point)
Elecena nie prowadzi sprzedaży elementów elektronicznych, ani w niej nie pośredniczy.
Produkt pochodzi z oferty sklepu Analog Devices