Low R, Dual-SPDT/Single-DPDT Analog Switches with Slow Turn-On Time
Analog Devices
RSS
Sample
- Darmowa próbka
- MPN:
- MAX4992
- Producent:
- ANALOG DEVICES
- Dodany do bazy:
- Ostatnio widziany:
Sugerowane produkty dla max4991
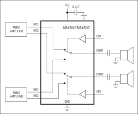
The MAX4991–MAX4994 low on-resistance analog switches operate from a single +1.8V to +5.5V supply. The MAX4991/MAX4993 feature a slow turn-on time to reduce clicks and pops due to coupling capacitors and audio amplifiers with a DC output bias. This feature provides click-and-pop reduction without adding additional parts for existing architectures.
The MAX4991/MAX4992 are dual single-pole/double-throw (SPDT) switches, while the MAX4993/MAX4994 are double-pole/double-throw (DPDT) switches. The MAX4993/MAX4994 feature an active-low enable input (active-low EN) that sets all the channels to high impedance and reduces supply current when driven high. These devices have 0.3Ω on-resistance and 0.004% THD+N to route high fidelity audio signals.
The MAX4991–MAX4994 are available in space-saving 10-pin UTQFN (1.4mm x 1.8mm) package, and are specified for operation over the -40°C to +85°C extended temperature range.
Applications
* Audio Signal Routing * Cellular Phones * Portable MP3 Players * Speaker Headset Source Switching
* Slow Turn-On for Click-and-Pop Reduction Without Additional Parts
* Low 0.3Ω On-Resistance
* Low RON Flatness (1mΩ)
* Low THD+N: 0.004%
* +1.8V to +5.5V Single-Supply Operation
* 1.2µA (typ) Supply Current
* Space-Saving Packages
* 10-Pin UTQFN (1.4mm x 1.8mm x 0.55mm)
Elecena nie prowadzi sprzedaży elementów elektronicznych, ani w niej nie pośredniczy.
Produkt pochodzi z oferty sklepu Analog Devices