elecena.pl

Dual, 256-Tap, Volatile Low-Voltage Linear Taper Digital Potentiometers

Analog Devices

Dual, 256-Tap, Volatile Low-Voltage Linear Taper Digital Potentiometers RSS Sample
  • Darmowa próbka
MPN:
MAX5388
Producent:
ANALOG DEVICES
Dodany do bazy:
Ostatnio widziany:
Zmiana ceny:
-100% (17.01.2025)
Poprzednia cena:
1.50

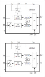
The MAX5386/MAX5388 dual, 256-tap, volatile, low- voltage linear taper digital potentiometers offer three end-to-end resistance values of 10kΩ, 50kΩ, and 100kΩ. Operating from a single +2.6V to +5.5V power supply these devices provide a low 35ppm/°C end-to-end temperature coefficient. The devices feature an SPI interface.

The small package size, low supply voltage, low supply current, and automotive temperature range of the MAX5386/MAX5388 make the devices uniquely suitable for the portable consumer market and battery-backup industrial applications.

The MAX5386 includes two digital potentiometers in a voltage-divider configuration. The MAX5388 includes one digital potentiometer in a voltage-divider configuration and one digital potentiometer in a variable-resistor configuration. The MAX5386/MAX5388 are specified over an extended -40°C to +125°C temperature range and are available in 16-pin, 3mm x 3mm TQFN or 10-pin, 3mm x 5mm µMAX® packages, respectively.

Applications

* Adjustable Voltage References/Linear Regulators * Low-Voltage Battery Applications * Mechanical Potentiometer Replacement * Offset and Gain Control * Portable Electronics

* Dual, 256-Tap, Linear Taper Positions

* Single +2.6V to +5.5V Supply Operation

* Low (< 1µA) Quiescent Supply Current

* 10kΩ, 50kΩ, 100kΩ End-to-End Resistance Values

* SPI-Compatible Interface

* Power-On Sets Wiper to Midscale

* -40°C to +125°C Operating Temperature Range

Elecena nie prowadzi sprzedaży elementów elektronicznych, ani w niej nie pośredniczy.

Produkt pochodzi z oferty sklepu