elecena.pl

Low-Profile, 5V/12V or Adjustable, Step-Up DC-DC Converter for Flash Memory PCMCIA Cards

Analog Devices

Low-Profile, 5V/12V or Adjustable, Step-Up DC-DC Converter for Flash Memory PCMCIA Cards RSS Sample
  • Darmowa próbka
MPN:
MAX606
Producent:
ANALOG DEVICES
Dodany do bazy:
Ostatnio widziany:
Zmiana ceny:
-100% (18.01.2025)
Poprzednia cena:
4.37

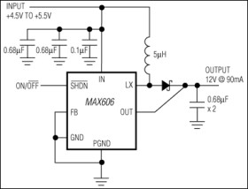
The MAX606/MAX607 are the smallest CMOS, step-up DC-DC converters available for flash memory and PC (PCMCIA) cards. They switch at up to 1MHz, permitting the entire circuit to fit in 0.25in², yet remain under 1.35mm high to fit Type 1, 2, and 3 card standards. These devices operate from a 3V to 5.5V input and provide a ±4% accurate output that is preset to 5V or 12V, or adjustable from VIN to 12.5V. They can provide up to 180mA of output current at 5V.

The MAX606 switches at up to 1MHz and fits Type 1 (thinnest standard) flash memory and PCMCIA cards. It uses a thin, 1.19mm high, 5µH inductor and small, 0.68µF output capacitors. The entire circuit fits in 0.25in² and is less than 1.35mm high.

The MAX607 switches at up to 500kHz, fitting Type 2 and 3 cards, as well as hand-held devices where height requirements are not as critical. It uses less board area than the MAX606, fitting in 0.16in², but requires 2.5mm of height. It also has a lower no-load supply current than the MAX606.

Both devices use a unique control scheme that optimizes efficiency over all input and output voltages. Other features include 1µA logic-controlled shutdown and user-controlled soft-start to minimize inrush currents.

The MAX606/MAX607 come in 8-pin µMAX® and SO packages. The µMAX package uses half the board area of a standard 8-pin SO and has a maximum height of just 1.11mm.

Applications

* Digital Still Cameras * Flash Memory Programming * Handheld Equipment * Memory Cards * PCMCIA Cards * Single PCMCIA Slot Programming

* Lowest-Height Circuit (1.35mm max)

* ±4% Regulated Output (5V, 12V, or Adjustable)

* Up to 180mA Load Current

* 1MHz Switching Frequency (MAX606)

* 1µA Logic-Controlled Shutdown

* 3V to 5.5V Input Voltage Range

* Compact 8-Pin µMAX Package

Elecena nie prowadzi sprzedaży elementów elektronicznych, ani w niej nie pośredniczy.

Produkt pochodzi z oferty sklepu