Low-Power, Single-/Dual-Level Battery Monitors with Hysteresis and Integrated µP Reset
Analog Devices
RSS
Sample
- Darmowa próbka
- MPN:
- MAX6442
- Producent:
- ANALOG DEVICES
- Dodany do bazy:
- Ostatnio widziany:
Sugerowane produkty dla ultralowpower
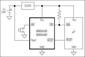
The MAX6439–MAX6442 are a family of ultra-low-power battery monitors with integrated microprocessor (µP) supervisors. The battery monitors are offered with single or dual low-battery output options that can be used to signal when the battery is OK (enabling full system operation), when the battery is low (for low-power system operation), and when the battery is dead (to disable system operation). These devices also have an independent µP supervisor that monitors VCC and provides an active-low reset output. A manual reset function is available to reset the µP with a push-button. No external components are required.
The MAX6439–MAX6442 are offered with several factory-trimmed low-battery threshold combinations ideal for single-cell lithium-ion (Li+) or multicell alkaline/NiCd/NiMH applications. When the battery voltage drops below each specified low threshold, the low-battery outputs are asserted to alert the system. When the voltage rises above the specified high thresholds, the outputs are deasserted after a 150ms minimum timeout period, ensuring the voltages have stabilized before power circuitry is activated or providing microprocessor reset timing. The low and high thresholds provide hysteresis in battery-operated systems to eliminate output chattering.
The MAX6439/MAX6440 offer factory-trimmed battery monitors with a single output. The MAX6441/MAX6442 offer factory-trimmed battery monitors with dual outputs. All battery monitors have open-drain low-battery outputs.
The MAX6439–MAX6442 monitor system voltages (VCC) from 1.8V to 3.3V with seven fixed reset threshold options. Each device is offered with two minimum reset timeout periods of 150ms or 1200ms. The MAX6439/MAX6441 are offered with an open-drain active-low RESET output and the MAX6440/MAX6442 are offered with a push-pull active-low RESET output.
The MAX6439–MAX6442 are offered in a SOT23 package and are fully specified over a -40°C to +85°C temperature range.
Applications
* Battery-Powered Systems (Single-Cell Li+ or Multicell NiMH, NiCd, Alkaline) * Cell Phones/Cordless Phones * Electronic Toys * MP3 Players * Pagers * PDAs * Portable Medical Devices
* Factory-Trimmed VBATT Threshold Options for Monitoring Single-Cell Li+ or Multicell Alkaline/NiCd/NiMH Applications
* Immune to Short Battery Voltage Transients
* Low Current (2.5µA typ at 3.6V)
* Single and Dual Low-Battery Output Options
* 150ms Minimum Active-Low LBO Timeout Period
* Independent µP Reset with Manual Reset
* Factory-Set Reset Thresholds for Monitoring VCC from 1.8V to 3.3V
* Available with 150ms (min) and 1.2s (min) VCC Reset Timeout Period Options
* -40°C to +85°C Operating Temperature Range
* Small 6- and 8-Pin SOT23 Packages
* No External Components
Elecena nie prowadzi sprzedaży elementów elektronicznych, ani w niej nie pośredniczy.
Produkt pochodzi z oferty sklepu Analog Devices