elecena.pl

Single-Chip Electricity Meter AFE

Analog Devices

Single-Chip Electricity Meter AFE RSS Sample
  • Darmowa próbka
MPN:
MAX71020
Producent:
ANALOG DEVICES
Dodany do bazy:
Ostatnio widziany:

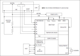
The MAX71020 is a single-chip analog front-end (AFE) for use in high-performance revenue meters. It contains the compute engine (CE) found in Maxim Integrated's fourth-generation meter system-on-chip (SoC) and an improved analog-to-digital converter (ADC), and interfaces to the host controller of choice over a SPI interface.

The MAX71020 comes in a 28-pin TSSOP package.

Applications

* Industrial Electricity Meters * Residential Electricity Meters

* 0.1% Accuracy Over 2000:1 Current Range

* Exceeds IEC 62053/ANSI C12.20 Standards

* Two Differential Current Sensor Inputs

* Two Voltage Sensor Inputs

* Selectable Gain of 1 or 8.9 for One Current Input to Support a Shunt

* High-Speed Wh/VARh Pulse Outputs with Programmable Width

* Up to Four Pulse Outputs with Pulse Count

* Four-Quadrant Metering

* Digital Temperature Compensation

* Independent 32-Bit Compute Engine

* 45Hz to 65Hz Line Frequency Range with Same Calibration

* Phase Compensation (±10°)

* Four Multifunction DIO Pins

* SPI Interface

* -40°C to +85°C Industrial Temperature Range

* 28-Pin TSSOP Lead(Pb)-Free Package

Elecena nie prowadzi sprzedaży elementów elektronicznych, ani w niej nie pośredniczy.

Produkt pochodzi z oferty sklepu