elecena.pl

Triple-Channel Video Reconstruction Filter and Buffer for Composite and Y/C Outputs

Analog Devices

Triple-Channel Video Reconstruction Filter and Buffer for Composite and Y/C Outputs RSS Sample
  • Darmowa próbka
MPN:
MAX7444
Producent:
ANALOG DEVICES
Dodany do bazy:
Ostatnio widziany:

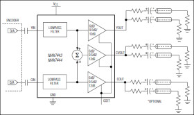
The MAX7443/MAX7444 are low-cost, triple-channel video reconstruction filters for S-video and CVBS video signals. These devices are ideal for anti-aliasing and DAC smoothing video applications such as set-top boxes, DVD players, hard-disk recorders (HDRs), and personal video recorders. These filters operate from a single +5V supply. They are optimized for NTSC, PAL, and standard-definition digital TV (SDTV) video systems.

Each channel consists of a lowpass filter and an adjustable-gain output buffer capable of driving two standard 150Ω video loads. The output buffers can drive either an AC or a DC load such that the blanking level voltage after the backmatch resistor is less than 1V. The Y and C video inputs are summed to produce the composite video output. The MAX7444 offers high-frequency boost to improve picture sharpness. The MAX7443 has a maximum flat-frequency response.

The MAX7443/MAX7444 are available in a tiny 8-pin thin QFN and an 8-pin SO package with exposed pad, and are fully specified over the -40°C to +85°C extended temperature range.

Applications

* Digital VCRs * Every Composite, S-Video Output for NTSC/PAL, SDTV * Game Consoles * Security Cameras/Digital Cameras * Set-Top Boxes/HDR/DVD

* Triple-Channel Filter and Buffer for CVBS and Y/C (S-Video)

* Filter Response Ideal for NTSC, PAL, and Interlaced SDTV Signals

* 41dB (typ) Stopband Attenuation at 27MHz

* -0.3dB (typ) Passband Response

* Low Blanking Level Voltage Allows DC-Coupled Output

* Each Channel Drives Two 150Ω Video Loads

* +5V Single-Supply Voltage

* Tiny 8-Pin Thin QFN or 8-Pin SO Packages

Elecena nie prowadzi sprzedaży elementów elektronicznych, ani w niej nie pośredniczy.

Produkt pochodzi z oferty sklepu