elecena.pl

Tiny, Low-Cost, Single/Dual-Input, Fixed-Gain Microphone Amplifiers with Integrated Bias

Analog Devices

Tiny, Low-Cost, Single/Dual-Input, Fixed-Gain Microphone Amplifiers with Integrated Bias RSS Sample
  • Darmowa próbka
MPN:
MAX9812L
Producent:
ANALOG DEVICES
Dodany do bazy:
Ostatnio widziany:

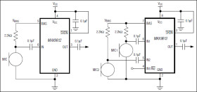
The MAX9812/MAX9813 are single/dual-input, 20dB fixed-gain microphone amplifiers. They offer tiny packaging and a low-noise, integrated microphone bias, making them ideal for portable audio applications such as notebook computers, cell phones, and PDAs. These amplifiers feature a 500kHz bandwidth, rail-to-rail outputs, an industry-leading 100dB power-supply rejection ratio, and a very low 0.015% THD+N. Power-saving features include very low 230µA supply current and a total shutdown mode that cuts the combined supply and BIAS currents to only 100nA.

The MAX9812 is a single amplifier in a 6-pin SC70 package (2mm x 2.1mm) and the MAX9813 is a dual-input amplifier available in an 8-pin SOT23 (3mm x 3mm) package. The MAX9813 has two inputs allowing two microphones to be multiplexed to a single output.

The MAX9812/MAX9813 are offered in two grades. The MAX9812L/MAX9813L are optimized for 3.3V supply operation (2.7V to 3.6V). The MAX9812H/MAX9813H are PC2001 compliant and are optimized for 5V operation (4.5V to 5.5V). Both devices are specified over the -40°C to +85°C extended operating temperature range.

Applications

* Car Kit Adapters * Digital Cameras * Notebook Computers * PDAs * Smartphones * Video Tape Recorders

* PC2001 Compliant

* 100dB at 217Hz Power-Supply Rejection Ratio

* Very Low 230µA Quiescent Current

* Low 0.015% THD+N

* Available in Two Versions

* MAX9812L/MAX9813L2.7V to 3.6V

* MAX9812H/MAX9813H4.5V to 5.5V

* Internal Low-Noise Microphone Bias Supply

* 2.3V for MAX9812L/MAX9813L

* 4.0V for MAX9812H/MAX9813H

* 100nA Low-Power Shutdown Mode

* Rail-to-Rail Outputs

* 20dB Fixed Gain

* Available in Tiny 6-Pin SC70 (2mm x 2.1mm) and 8-Pin SOT23 (3mm x 3mm) Packages

* Extended Temperature Range -40°C to +85°C

Elecena nie prowadzi sprzedaży elementów elektronicznych, ani w niej nie pośredniczy.

Produkt pochodzi z oferty sklepu