elecena.pl

Stereo DirectDrive® Headphone Amplifier with BassMax, Volume Control, and I²C

Analog Devices

Stereo DirectDrive® Headphone Amplifier with BassMax, Volume Control, and I²C RSS Sample
  • Darmowa próbka
MPN:
MAX9723
Producent:
ANALOG DEVICES
Dodany do bazy:
Ostatnio widziany:
Zmiana ceny:
-100% (22.01.2025)
Poprzednia cena:
1.31

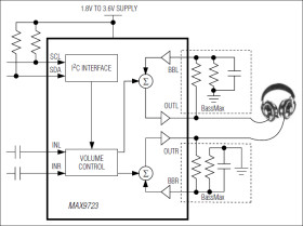
The MAX9723 stereo DirectDrive headphone amplifier with BassMax and volume control is ideal for portable audio applications where space is at a premium and performance is essential. The MAX9723 operates from a single 1.8V to 3.6V power supply and includes features that reduce external component count, system cost, board space, and improves audio reproduction.

The headphone amplifier uses Maxim's DirectDrive architecture that produces a ground-referenced output from a single supply, eliminating the need for large DC-blocking capacitors. The headphone amplifiers deliver 62mW into a 16Ω load, feature low 0.006% THD+N, and high 90dB PSRR. The MAX9723 features Maxim's industry-leading click-and-pop suppression.

The BassMax feature boosts the bass response of the amplifier, improving audio reproduction when using inexpensive headphones. The integrated volume control features 32 discrete volume levels, eliminating the need for an external potentiometer. BassMax and the volume control are enabled through the I²C/SMBus™-compatible interface. Shutdown is controlled through either the hardware or software interfaces.

The MAX9723 consumes only 3.7mA of supply current at 1.8V, provides short-circuit and thermal-overload protection, and is fully specified over the extended -40°C to +85°C temperature range. The MAX9723 is available in a tiny (2mm x 2mm x 0.62mm) 16-bump chip-scale package (UCSP™) or 16-pin thin QFN (4mm x 4mm x 0.8mm) package.

Applications

* Mini Disc Players * MP3 Players * MP3-Enabled Cellular Phones * PDA Audio * Portable CD Players

* 62mW, DirectDrive Headphone Amplifier Eliminates Bulky DC-Blocking Capacitors

* 1.8V to 3.6V Single-Supply Operation

* Integrated 32-Level Volume Control

* High 90dB PSRR at 1kHz

* Low 0.006% THD+N

* Industry-Leading Click-and-Pop Suppression

* ±8kV HBM ESD-Protected Headphone Outputs

* Short-Circuit and Thermal-Overload Protection

* Low-Power Shutdown Mode (5µA)

* Software-Enabled Bass Boost (BassMax)

* I²C/SMBus-Compatible Interface

* Available in Space-Saving, Thermally Efficient Packages:

* 16-Bump UCSP (2mm x 2mm x 0.62mm)

* 16-Pin Thin QFN (4mm x 4mm x 0.8mm)

Elecena nie prowadzi sprzedaży elementów elektronicznych, ani w niej nie pośredniczy.

Produkt pochodzi z oferty sklepu