elecena.pl

Dual, 2-Wire Hall-Effect Sensor Interface with Analog and Digital Outputs

Analog Devices

Dual, 2-Wire Hall-Effect Sensor Interface with Analog and Digital Outputs RSS Sample
  • Darmowa próbka
MPN:
MAX9621
Producent:
ANALOG DEVICES
Dodany do bazy:
Ostatnio widziany:
Zmiana ceny:
-100% (19.01.2025)
Poprzednia cena:
2.07

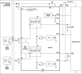
The MAX9621 is a continuation of the Maxim family of Hall-effect sensor interfaces that already includes the MAX9921. The MAX9621 provides a single-chip solution to interface two 2-wire Hall-effect sensors to low voltage microprocessors (µP) through either a digital output for Hall-effect switches or an analog output for linear information or both.

The MAX9621 protects the Hall sensors from supply transients up to 60V at the BAT supply. Normal operating supply voltage ranges from 5.5V to 18V. If the BAT supply rises above 18V, the MAX9621 shuts off the current to the Hall sensors. When a short-to-ground fault condition is detected, the current to the Hall input is shut off and the condition is indicated at the analog output by a zero-current level and a high digital output.

The MAX9621 provides a minimum of 50µs blanking time following Hall sensor power-up or restart. The open-drain digital outputs are compatible with logic levels up to 5.5V.

The MAX9621 is available in a 3mm x 5mm, 10-pin µMAX® package and is rated for operation in the -40°C to +125°C temperature range.

Applications

* Door Power Locks * Electric Sunroofs * Ignition Key * Seat Movers * Seatbelt Buckles * Speed Sensing * Steering Column * Window Lifters

* Provides Supply Current and Interfaces to Two 2-Wire Hall-Effect Sensors

* 5.5V to 18V Operating Voltage Range

* Protects Hall Sensors Against Up to 60V Supply Transients

* Low-Power Shutdown for Power Saving

* Filtered Digital Outputs

* Analog Output Mirrors the Hall Sensor Current

* Hall Inputs Protected from Short to Ground

* Hall Sensor Blanking Following Power-Up and Restart from Shutdown and Short to Ground

* Operates with ±3V Ground Shift Between the Hall Sensor and the MAX9621

* ±2kV Human Body Model ESD and ±200V Machine Model ESD at All Pins

* 3mm x 5mm, 10-Pin µMAX Package

Elecena nie prowadzi sprzedaży elementów elektronicznych, ani w niej nie pośredniczy.

Produkt pochodzi z oferty sklepu