elecena.pl

Triple-Channel HDTV Filters

Analog Devices

Triple-Channel HDTV Filters RSS Sample
  • Darmowa próbka
MPN:
MAX9501
Producent:
ANALOG DEVICES
Dodany do bazy:
Ostatnio widziany:

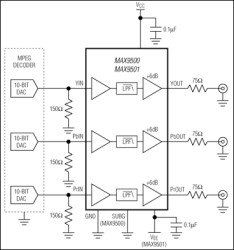
The MAX9500/MAX9501 are fully integrated solutions for filtering and buffering HDTV signals. The MAX9500 operates from a single +5V supply, while the MAX9501 operates from dual ±5V supplies. The MAX9500/MAX9501 triple-channel video reconstruction filters are both gain and delay matched and are ideal for use in set-top boxes, DVD players, and other equipment that generate analog HDTV outputs.

The MAX9500/MAX9501 interface between the current-output, digital-to-analog converters (DAC) of an Advanced Television Standard Committee (ATSC), Motion Picture Experts Group (MPEG) decoder and the external connections of a television, set-top box, or DVD player.

The MAX9500/MAX9501 feature a DC-coupled input with very low input capacitance and high resistance. The highly selective lowpass filters remove spectral replicas at the output of the DAC. The output amplifier has +6dB of gain to drive 75Ω back-terminated loads to unity gain. The DC-coupled input eliminates problems such as sync crush, droop, and field tilt. The output load can be DC- or AC-coupled, depending on the application.

All three channels in the MAX9500/MAX9501 have the same frequency response with matched group delay and gain. The MAX9500/MAX9501 filter response meets the requirements of the EIA-770.3/SMPTE 274M filter template achieving > 40dB attenuation at 44.25MHz. The MAX9500/MAX9501 can also be used as an antialiasing filter for HDTV component inputs.

The MAX9500/MAX9501 are available in compact 16-pin QSOP packages and are fully specified over the -40°C to +85°C extended temperature range.

Applications

* A/V Receivers * Cable and Satellite Set-Top Box Receivers * Digital Displays * DVD Players * HDTV Sets * Home Theater Systems * Video Projectors

* 30MHz Bandwidth at ±1.5dB

* Extremely Sharp Rolloff, Lowpass Filters -50dB at 44.25MHz

* DC-Coupled Inputs; AC- or DC-Coupled Outputs

* ±5V Dual Supply (MAX9501)

* 5V Single Supply (MAX9500)

* Matched Group Delay and Gain

* Drive Single/Double Back-Terminated Loads (150Ω/75Ω) Directly to Ground

* Sink and Source Output Current

* High Input Impedance to Interface to Low Output-Current DAC

* 16-Pin QSOP Package

Elecena nie prowadzi sprzedaży elementów elektronicznych, ani w niej nie pośredniczy.

Produkt pochodzi z oferty sklepu