elecena.pl

Ultra-Efficient Negative Charge-Pump LED Driver with Dual LDOs in 3mm x 3mm Thin QFN

Analog Devices

Ultra-Efficient Negative Charge-Pump LED Driver with Dual LDOs in 3mm x 3mm Thin QFN RSS Sample
  • Darmowa próbka
MPN:
MAX8822
Producent:
ANALOG DEVICES
Dodany do bazy:
Ostatnio widziany:

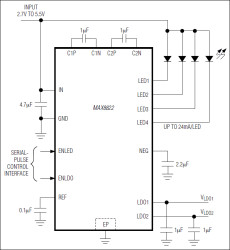
The MAX8822 drives up to four white light-emitting diodes (LEDs) with regulated constant current for display backlighting in cell phones, digital cameras, PDAs, and other handheld devices. By utilizing a proprietary negative 0.5x inverting charge pump and innovative independent low-dropout (LDO) adaptive current regulators, very high efficiency is achieved over the full 1-cell Li+ battery voltage range, even with large LED VF mismatch. The 1MHz fixed-frequency switching allows for tiny external components. The regulation scheme is optimized to ensure low EMI and low input ripple. Two 200mA, low-noise, high power-supply-rejection-ratio (PSRR) LDOs with programmable output voltages are included on-chip to provide power to camera modules or other devices.

The MAX8822 features a single-wire, serial-pulse control-logic interface that programs LED current and the output voltages of the LDOs. The LED dimming range is pseudo-logarithmic from 24mA to 0.1mA in 31 steps. LDO output voltages are programmable in 16 different combinations to meet various camera module requirements.

The MAX8822 includes soft-start, thermal shutdown, open- and short-circuit protection.

Applications

* Cell Phones and Smartphones * White LED Backlighting

* High-Efficiency Charge Pump for Up to Four White LEDs

* Independent Adaptive Voltage Supply for Each LED

* 24mA to 0.1mA Dimming Range

* 1% (typ) Current Accuracy and 0.3% Current Matching

* Low 65µA (typ) Quiescent Current

* Dual 200mA Low-Noise, High PSRR LDOs

* 16 Different Output Voltage Combinations Up to 3.3V

* High 60dB PSRR at 10kHz

* Flexible Single-Wire Control for Dimming and LDO Output Voltage

* Low 0.5µA (typ) Shutdown Mode

* Soft-Start Limits Inrush Current

* Thermal Shutdown and Open- and Short-Circuit Protection

* Tiny 16-Pin, 3mm x 3mm Thin QFN Package (0.8mm max Height) with Exposed Paddle

Elecena nie prowadzi sprzedaży elementów elektronicznych, ani w niej nie pośredniczy.

Produkt pochodzi z oferty sklepu