elecena.pl

SMBus Level 2 Battery Charger with Remote Sense

Analog Devices

SMBus Level 2 Battery Charger with Remote Sense RSS Sample
  • Darmowa próbka
MPN:
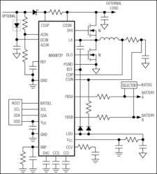
MAX8731
Producent:
ANALOG DEVICES
Dodany do bazy:
Ostatnio widziany:

The MAX8731 is an SMBus™ programmable multichemistry battery charger. The MAX8731 uses a minimal command set to easily program the charge voltage, charge current, and adapter current limit.

The MAX8731 charges one to four Li+ series cells and delivers up to 8A charge current. The MAX8731 drives n-channel MOSFETs for improved efficiency and reduced cost. Low-offset current-sense amplifiers provide high accuracy with 10mΩ sense resistors.

The MAX8731 current-sense amplifiers provide high accuracy (3% at 3.5A) and also provide fast cycle-by-cycle current-mode control to protect against battery short circuit and system load transients.

The charger employs dual remote-sense, which reduces charge time by measuring the feedback voltage directly at the battery, improving accuracy of initial transition into constant-voltage mode. The MAX8731 provides 0.5% battery voltage accuracy directly at the battery terminal.

The MAX8731 provides a digital output that indicates the presence of the AC adapter, as well as an analog output that indicates the adapter current within 4% accuracy.

The MAX8731 is available in a small 5mm x 5mm, 28-pin, thin (0.8mm) QFN package. An evaluation kit is available to reduce design time. The MAX8731 is available in lead-free packages.

Applications

* Medical Devices * Notebook Computers * Portable Equipment with Rechargeable Batteries * Tablet PCs

* 0.5% Battery Voltage Accuracy

* 3% Input Current-Limit Accuracy

* 3% Charge-Current Accuracy

* SMBus 2-Wire Serial Interface

* Cycle-by-Cycle Current Limit

* Battery Short-Circuit Protection

* Fast Response for Pulse Charging

* Fast System-Load-Transient Response

* Dual-Remote-Sense Inputs

* Monitor Outputs for

* Adapter Current (4% Accuracy)

* AC Adapter Detection

* 11-Bit Battery Voltage Setting

* 6-Bit Charge-Current/Input-Current Setting

* 8A (max) Battery Charger Current

* 11A (max) Input Current

* +8V to +26V Input Voltage Range

* Charges Li+, NiMH, and NiCd Battery Chemistries

Elecena nie prowadzi sprzedaży elementów elektronicznych, ani w niej nie pośredniczy.

Produkt pochodzi z oferty sklepu