elecena.pl

High-Current, Low-Voltage Linear Regulator with Power-Limited, External MOSFET

Analog Devices

High-Current, Low-Voltage Linear Regulator with Power-Limited, External MOSFET RSS Sample
  • Darmowa próbka
MPN:
MAX8704
Producent:
ANALOG DEVICES
Dodany do bazy:
Ostatnio widziany:

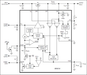
The MAX8704 high-current linear regulator uses an external n-channel MOSFET to generate low-voltage supplies for notebook computers. This linear regulator delivers an output voltage as low as 0.5V from an input voltage as low as 1.0V. Normally, this low input requirement would make the design of such a regulator very difficult. In this application, the 5V bias supply that is always available in the system powers the MAX8704 driver and control circuitry.

The MAX8704 includes a fixed current limit and an adjustable power limit to protect the external MOSFET from overheating. Additionally, the MAX8704 includes an internal thermal limit to prevent damage to the controller and provide remote thermal protection for the external MOSFET.

The MAX8704 features an adjustable soft-start function and generates a delayed power-good (PGOOD) signal that signals when the linear regulator is in regulation. The MAX8704 is available in a 10-pin µMAX® package.

Applications

* Desktop Computers * Low-Voltage Bias Supplies * Notebook Computers * Servers * VMCH and VCCP CPU Supplies * VID Power Supplies

Elecena nie prowadzi sprzedaży elementów elektronicznych, ani w niej nie pośredniczy.

Produkt pochodzi z oferty sklepu