elecena.pl

8th-Order, Lowpass, Butterworth, Switched-Capacitor Filter

Analog Devices

8th-Order, Lowpass, Butterworth, Switched-Capacitor Filter RSS Sample
  • Darmowa próbka
MPN:
MAX7480
Producent:
ANALOG DEVICES
Dodany do bazy:
Ostatnio widziany:
Zmiana ceny:
-100% (20.01.2025)
Poprzednia cena:
6.49

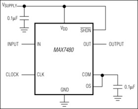
The MAX7480 8th-order, lowpass, Butterworth, switched-capacitor filter (SCF) operates from a single +5V supply. The device draws only 2.9mA of supply current and allows corner frequencies from 1Hz to 2kHz, making it ideal for low-power post-DAC filtering and anti-aliasing applications. The MAX7480 features a shutdown mode, which reduces the supply current to 0.2µA.

Two clocking options are available: self-clocking (through the use of an external capacitor) or external clocking for tighter corner-frequency control. An offset adjust pin allows for adjustment of the DC output level.

The MAX7480 Butterworth filter provides a maximally flat passband response. The fixed response simplifies the design task to selecting a clock frequency.

Applications

* ADC Anti-Aliasing * Post-DAC Filtering

* 8th-Order, Lowpass Butterworth Filter

* Low Noise and Distortion: -73dB THD + Noise

* Clock-Tunable Corner Frequency (1Hz to 2kHz)

* 100:1 Clock-to-Corner Ratio

* +5V Single-Supply Operation

* Low Power

* 2.9mA (Operating Mode)

* 0.2µA (Shutdown Mode)

* Available in 8-Pin SO/DIP Package

* Low Output Offset: ±5mV

Elecena nie prowadzi sprzedaży elementów elektronicznych, ani w niej nie pośredniczy.

Produkt pochodzi z oferty sklepu