Single 2.2MHz, Low-Voltage, Step-Down DC-DC Converter Family for Safety Applications
Analog Devices
RSS
Sample
- Darmowa próbka
- MPN:
- MAX20016
- Producent:
- ANALOG DEVICES
- Dodany do bazy:
- Ostatnio widziany:
- Zmiana ceny:
- -100% (19.01.2025)
- Poprzednia cena:
- 1.25
Sugerowane produkty dla max20015
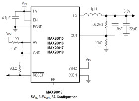
The MAX20015–MAX20018 family of ASIL B-compliant high-efficiency switching regulators delivers up to 3A load current from 0.5V to 3.8V. The devices operate from a 2.7V to 5.5V input voltage range, making them ideal for on-board point-of-load and post-regulation applications. Total output error is less than ±1.5% over load, line, and temperature.
The devices feature fixed-frequency PWM mode operation, with a 2.2MHz switching frequency. High-frequency operation allows for an all-ceramic capacitor design and small external components.
The low-resistance on-chip switches ensure high efficiency at heavy loads while minimizing critical inductances, making the layout a much simpler task with respect to discrete solutions. Following a simple layout and footprint ensures first-pass success in new designs.
The devices provide an enable input, spread-spectrum enable input, and RESET output. The output voltage can be preset at the factory to allow customers to achieve ±1.5% output-voltage accuracy without using expensive 0.1% resistors. In addition, the output voltage can be set to any customer value by using two external resistors at the feedback, with 0.5V internal reference. The devices offer factory-programmable soft-start and RESET hold times.
The 10-pin TDFN exposed pad devices include overtemperature shutdown and overcurrent limiting. All devices are designed to operate over the -40°C to +125°C ambient temperature range.
APPLICATIONS
* Automotive
* Point-of-Load (PoL)
* High Feature Set in Ultra-Small Footprint
* High-Efficiency DC-DC Converter
* Up to 3A Output Current
* 2.7V to 5.5V Operating Supply Voltage
* Resistor-Adjustable or Factory-Preset OutputVoltages
* Synchronizable, 2.2MHz Switching Frequency
* Enable Input
* RESET Output
* Spread-Spectrum Enable Input
* Forced-PWM and Skip Modes•Current-Mode Architecture
* 3mm x 3mm x 0.85mm 10-Pin TDFN
Elecena nie prowadzi sprzedaży elementów elektronicznych, ani w niej nie pośredniczy.
Produkt pochodzi z oferty sklepu Analog Devices