elecena.pl

Boost and Inverting Switching Regulator for CCD Bias

Analog Devices

Boost and Inverting Switching Regulator for CCD Bias RSS Sample
  • Darmowa próbka
MPN:
LT3487
Producent:
ANALOG DEVICES
Dodany do bazy:
Ostatnio widziany:
Zmiana ceny:
-100% (21.01.2025)
Poprzednia cena:
2.78

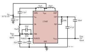
The LT3487 dual channel switching regulator generates positive and negative outputs for biasing CCD imagers. The device delivers up to –8V at 90mA and 15V at 45mA from a lithium-ion cell, providing bias for many popular CCD imagers. The boost regulator incorporates output disconnect technology to eliminate the DC current path from VIN to the output load that is present in standard boost configurations. The 2MHz switching frequency allows CCD solutions using tiny, low profile capacitors and inductors and generates low noise outputs that are easy to filter. Schottky diodes are internal and the output voltages are set with one resistor per channel, reducing the external component count.

Intelligent soft-start allows sequential soft-start of the two channels with a single capacitor. The soft-start is sequenced such that the output ramp of the negative channel begins after the ramp of the positive channel. Internal sequencing circuitry also disables the negative channel until the positive channel has reached 87% of its final value, ensuring that the sum of the two outputs is always positive.

The LT3487 is available in a 10-pin 3mm × 3mm DFN package.

Applications

* CCD Bias

* TFT LCD Bias

* OLED Bias

* ±Rail Generation for Op Amps

* Generates 15V at 45mA, –8V at 90mA from a Li-Ion Cell

* Output Disconnect

* Sequencing: Positive Output Reaches Regulation Before Negative Channel Begins Switching

* Internal Schottky Diodes

* 2MHz Constant Switching Frequency

* Requires Only One Resistor per Channel to Set Output Voltages

* VIN Range: 2.3V to 16V

* Output Voltage Up to 28V

* Short-Circuit Robust

* Capacitor Programmable Soft-Start

* Separate VBAT Pin Allows Separate Sources for Power and Control Circuitry

* Available in 10-Lead (3mm × 3mm) DFN Package

Elecena nie prowadzi sprzedaży elementów elektronicznych, ani w niej nie pośredniczy.

Produkt pochodzi z oferty sklepu