elecena.pl

Micropower USB Power Manager with Li-Ion Charger, Always-On LDO and Buck Regulator

Analog Devices

Micropower USB Power Manager with Li-Ion Charger, Always-On LDO and Buck Regulator RSS Sample
  • Darmowa próbka
MPN:
LTC3553-2
Producent:
ANALOG DEVICES
Dodany do bazy:
Ostatnio widziany:
Zmiana ceny:
-100% (21.01.2025)
Poprzednia cena:
2.72

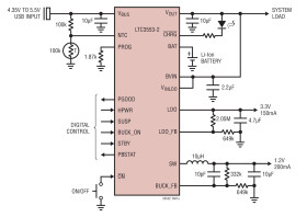
The LTC3553-2 is a micropower, highly integrated power management and battery charger IC for single-cell Li-Ion/Polymer battery applications. It includes a PowerPath manager with automatic load prioritization, a battery charger, an ideal diode and numerous internal protection features. Designed specifically for USB applications, the LTC3553-2 power manager automatically limits input current to a maximum of either 100mA or 500mA. Battery charge current is automatically reduced such that the sum of the load current and the charge current does not exceed the selected input current limit. The LTC3553-2 also includes a synchronous buck regulator, an always-on low dropout linear regulator (LDO), and a pushbutton controller. With all supplies enabled in standby mode, the quiescent current drawn from the battery is only 12μA. The LTC3553-2 is available in a 3mm × 3mm × 0.75mm 20-pin QFN package.

Options

LDO

PGOOD

Hard Reset Time

LTC3553

ON/OFF Control

No

5 seconds

LTC3553-2

Always On

Yes

14 seconds

Applications

* USB-Based Handheld Products

* Portable Li-Ion/Polymer Based Electronic Devices

* Wearable Electronics

* Low Power Medical Devices

* 12μA Standby Mode Quiescent Current (All Outputs On)

* Seamless Transition Between Input Power Sources: Li-Ion/Polymer Battery and USB

* 240mΩ Internal Ideal Diode Provides Low Loss PowerPath™

* High Efficiency 200mA Buck Regulator

* Always-On 150mA Low Dropout (LDO) Linear Regulator

Elecena nie prowadzi sprzedaży elementów elektronicznych, ani w niej nie pośredniczy.

Produkt pochodzi z oferty sklepu