elecena.pl

MOSFET-Controlled Power Supply Tracker

Analog Devices

MOSFET-Controlled Power Supply Tracker RSS Sample
  • Darmowa próbka
MPN:
LTC2926
Producent:
ANALOG DEVICES
Dodany do bazy:
Ostatnio widziany:
Zmiana ceny:
-100% (21.01.2025)
Poprzednia cena:
3.81

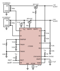
The LTC2926 provides a simple solution for tracking and sequencing up to three power supply rails. An N-channel MOSFET and a few resistors per channel configure the load voltages to ramp up and down together, with voltage offsets, with time delays or with different ramp rates.

Automatic remote sense switching compensates for voltage drops across the MOSFETs. The LTC2926 provides two integrated switches as well as a signal to control optional additional external N-channel MOSFET sense switches.

The LTC2926 includes I/O signals for communication with other devices. The status output asserts after tracking and sequencing have completed. A low voltage on the power good input after an adjustable timeout period causes load disconnect. A low voltage on the fault I/O causes immediate load disconnect. Until it is reset, a fault latch prevents tracking and keeps the loads disconnected.

Applications

* VCORE and VI/O Supply Tracking

* Microprocessor, DSP and FPGA Supplies

* Servers

* Communications Systems

* Flexible Power Supply Tracking and Sequencing

* Adjustable Ramp Rates, Offsets and Time Delays

* Controls Three Supplies with Series MOSFETs

* Integrated Remote Sense Switching

* FAULT Input/Output

* STATUS Output/Power Good Input

* Available in 20-Lead Narrow SSOP and 20-Lead QFN (4mm × 5mm) Packages

Elecena nie prowadzi sprzedaży elementów elektronicznych, ani w niej nie pośredniczy.

Produkt pochodzi z oferty sklepu