elecena.pl

Boomer Aud Pwr Amp & Sub-Sys w/ an Ultra Low EMI Sprd Spectrum Class D Loudspkr Amp

Texas Instruments

Boomer Aud Pwr Amp & Sub-Sys w/ an Ultra Low EMI Sprd Spectrum Class D Loudspkr Amp RSS Sample
  • Darmowa próbka
MPN:
LM49370
Producent:
TEXAS INSTRUMENTS
Dodany do bazy:
Ostatnio widziany:

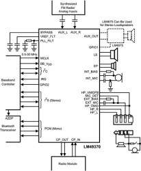
The LM49370 is an integrated audio subsystem that supports both analog and digital audio functions. The LM49370 includes a high quality stereo DAC, a mono ADC, a stereo headphone amplifier, which supports output cap-less (OCL) or AC-coupled (SE) modes of operation, a mono earpiece amplifier, and an ultra-low EMI spread spectrum Class D loudspeaker amplifier. It is designed for demanding applications in mobile phones and other portable devices.

The LM49370 features a bi-directional I 2S interface and a bi-directional PCM interface for full range audio on either interface. The LM49370 utilizes an I 2C or SPI compatible interface for control. The stereo DAC path features an SNR of 85 dB with an 18-bit 48 kHz input. In SE mode the headphone amplifier delivers at least 33 mWRMS to a 32Ω single-ended stereo load with less than 1% distortion (THD+N) when AVDD = 3.3V. The mono earpiece amplifier delivers at least 115mWRMS to a 32Ω bridged-tied load with less than 1% distortion (THD+N) when AVDD = 3.3V. The mono speaker amplifier delivers up to 490mW into an 8Ω load with less than 1% distortion when LSVDD = 3.3V and up to 1.2W when LSVDD = 5.0V.

The LM49370 employs advanced techniques to reduce power consumption, to reduce controller overhead, to speed development time, and to eliminate click and pop. Boomer audio power amplifiers were designed specifically to provide high quality output power with a minimal amount of external components. It is therefore ideally suited for mobile phone and other low voltage applications where minimal power consumption, PCB area and cost are primary requirements.

Elecena nie prowadzi sprzedaży elementów elektronicznych, ani w niej nie pośredniczy.

Produkt pochodzi z oferty sklepu