elecena.pl

3.0-W, mono, analog input Class-AB audio amplifier

Texas Instruments

3.0-W, mono, analog input Class-AB audio amplifier RSS Sample
  • Darmowa próbka
MPN:
LM4991
Producent:
TEXAS INSTRUMENTS
Dodany do bazy:
Ostatnio widziany:

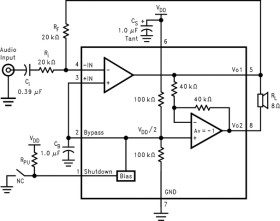
The LM4991 is a mono bridged audio power amplifier capable of delivering 3W of continuous average power into a 3Ω load with less than 10% THD when powered by a 5V power supply (see Note below). To conserve power in portable applications, the LM4991's micropower shutdown mode (ISD = 0.1µA, typ) is activated when VDD is applied to the SHUTDOWN pin.

Boomer audio power amplifiers are designed specifically to provide high power, high fidelity audio output. They require few external components and operate on low supply voltages from 2.2V to 5.5V. Since the LM4991 does not require output coupling capacitors, bootstrap capacitors, or snubber networks, it is ideally suited for low-power portable systems that require minimum volume and weight.

Additional LM4991 features include thermal shutdown protection, unity-gain stability, and external gain set.

Note: An LM4991LD that has been properly mounted to a circuit board will deliver 3W into 3Ω (at 10% THD). The other package options for the LM4991 will deliver 1.5W into 8Ω (at 10% THD). See the sections for further information concerning the LM4991LD and LM4991M.

Elecena nie prowadzi sprzedaży elementów elektronicznych, ani w niej nie pośredniczy.

Produkt pochodzi z oferty sklepu