10V to -90V hot swap controller
Texas Instruments
RSS
Sample
- Darmowa próbka
- MPN:
- LM5068
- Producent:
- TEXAS INSTRUMENTS
- Dodany do bazy:
- Ostatnio widziany:
Sugerowane produkty dla lm50683
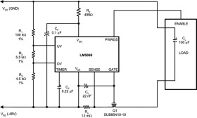
The LM5068 hot-swap controller provides intelligent control of power supply connections during the insertion and removal of circuit cards powered by live system backplanes.
The LM5068 provides both in-rush current control and short-circuit protection functions, and limits power supply transients in the backplane caused by the insertion of additional circuit cards. The LM5068 controls the external N-Channel MOSFET to provide programmable load current limiting and circuit breaker functions using a single external current sense resistor. The LM5068 issues a power good (PWRGD) signal at the conclusion of a successful power-on sequence. Input over-voltage or under -voltage fault conditions will cancel the PWRGD indication.
The LM5068-1 and -2 indicate power-good as an open-drain active HIGH PWRGD state. The LM5068-3 and -4 indicate power-good as an open-drain active LOW PWRGD state. The LM5068-1 and -3 latch off after a fault condition is detected while the LM5068-2 and -4 continuously re-try at intervals set by a programmable timer.
The LM5068 is available in a VSSOP-8 package.
Elecena nie prowadzi sprzedaży elementów elektronicznych, ani w niej nie pośredniczy.
Produkt pochodzi z oferty sklepu Texas Instruments