elecena.pl

2.7-V to 16-V input, 20-A synchronous buck converter with remote sense and latch-off current limit

Texas Instruments

2.7-V to 16-V input, 20-A synchronous buck converter with remote sense and latch-off current limit RSS Sample
  • Darmowa próbka
MPN:
TPS54JB20
Producent:
TEXAS INSTRUMENTS
Dodany do bazy:
Ostatnio widziany:

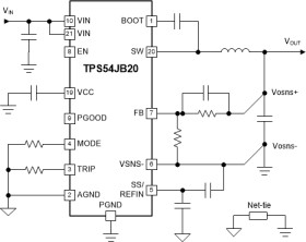
The TPS54JB20 device is a small high-efficiency synchronous buck converter with an adaptive on-time D-CAP3 control mode. Since external compensation is not required, the device is easy to use and requires few external components. The device is well-suited for space-constrained data center applications.

The TPS54JB20 device has differential remote sense, high-performance integrated MOSFETs, and an accurate ±1%, 0.9-V reference over the full operating junction temperature range. The device features fast load-transient response, accurate load regulation and line regulation, Skip-mode or FCCM operation, and programmable soft-start.

The TPS54JB20 device is a lead-free device. It is fully RoHS compliant without exemption.

Elecena nie prowadzi sprzedaży elementów elektronicznych, ani w niej nie pośredniczy.

Produkt pochodzi z oferty sklepu