elecena.pl

3-V to 65-V back-to-back NFET ideal diode controller with high gate drive, -55°C to 125°C

Texas Instruments

3-V to 65-V back-to-back NFET ideal diode controller with high gate drive, -55°C to 125°C RSS Sample
  • Darmowa próbka
MPN:
LM7481
Producent:
TEXAS INSTRUMENTS
Dodany do bazy:
Ostatnio widziany:

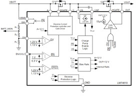
The LM74810 ideal diode controller drives and controls external back to back N-channel MOSFETs to emulate an ideal diode rectifier with power path ON/OFF control and overvoltage protection. The wide input supply of 3V to 65V allows protection and control of 12-V and 24-V input powered systems. The device can withstand and protect the loads from negative supply voltages down to –65-V. An integrated ideal diode controller (DGATE) drives the first MOSFET to replace a Schottky diode for reverse input protection and output voltage holdup. With a second MOSFET in the power path the device allows load disconnect (ON/OFF control) and overvoltage protection using HGATE control. The device features an adjustable overvoltage cut-off protection feature. LM74810 employs reverse current blocking using linear regulation and comparator scheme. With common drain configuration of the power MOSFETs, the mid-point can be utilized for OR-ing designs using another ideal diode. The LM74810 has a maximum voltage rating of 65V. The loads can be protected from extended overvoltage transients like 200-V unsuppressed load dumps in 24-V battery systems by configuring the device with external MOSFETs in common source topology.

Elecena nie prowadzi sprzedaży elementów elektronicznych, ani w niej nie pośredniczy.

Produkt pochodzi z oferty sklepu