elecena.pl

Automotive 42-VIN no-opto flyback converter with 65-V, 2.5-A integrated MOSFET

Texas Instruments

Automotive 42-VIN no-opto flyback converter with 65-V, 2.5-A integrated MOSFET RSS Sample
  • Darmowa próbka
MPN:
LM25183-Q1
Producent:
TEXAS INSTRUMENTS
Dodany do bazy:
Ostatnio widziany:

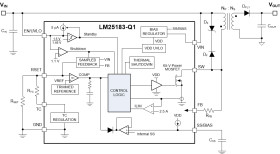
The LM25183-Q1 is a primary-side regulated (PSR) flyback converter with high efficiency over a wide input voltage range of 4.5 V to 42 V. The isolated output voltage is sampled from the primary-side flyback voltage. The high level of integration results in a simple, reliable, and high-density design with only one component crossing the isolation barrier. Boundary conduction mode (BCM) switching enables a compact magnetic solution and better than ±1.5% load and line regulation performance. An integrated 65-V power MOSFET provides output power up to 10 W with enhanced headroom for line transients.

The LM25183-Q1 simplifies the implementation of isolated DC/DC supplies with optional features to optimize performance for the target end equipment. The output voltage is set by one resistor, while an optional resistor improves output voltage accuracy by negating the thermal coefficient of the flyback diode voltage drop. Additional features include an internally-fixed or externally-programmable soft-start, precision enable input with hysteresis for adjustable line UVLO, hiccup-mode overload protection, and thermal shutdown protection with automatic recovery.

The LM25183-Q1 converter is qualified to automotive AEC-Q100 grade 1 and is available in 8-pin WSON package with 0.8-mm pin pitch and wettable flanks.

Elecena nie prowadzi sprzedaży elementów elektronicznych, ani w niej nie pośredniczy.

Produkt pochodzi z oferty sklepu