elecena.pl

40-V, 2.8-A H-bridge motor driver with current feedback

Texas Instruments

40-V, 2.8-A H-bridge motor driver with current feedback RSS Sample
  • Darmowa próbka
MPN:
DRV8801
Producent:
TEXAS INSTRUMENTS
Dodany do bazy:
Ostatnio widziany:

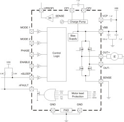
The DRV880x provides a versatile motor driver solution with a variety of capabilities. The device contains a full H-bridge which can be used to drive a brushed DC motor, one winding of a stepper motor, or other devices such as solenoids. A simple PHASE-ENABLE interface allows easy interfacing to controller circuits.

The output stages use N-channel power MOSFETs configured as an H-bridge. The DRV880x is capable of peak output currents up to ±2.8 A and operating voltages up to 36 V. An internal charge pump generates the needed gate drive voltages.

A low-power sleep mode is provided which shuts down internal circuitry to achieve a very low quiescent current draw. This sleep mode can be set using a dedicated nSLEEP pin.

Internal protection functions are provided for undervoltage, charge pump fault, overcurrent, short-to-supply, short-to-ground, and overtemperature. Fault conditions are indicated through the nFAULT pin.

The DRV880x is packaged in a 16-pin WQFN package with PowerPAD™ (Eco-friendly: RoHS & no Sb/Br).

Elecena nie prowadzi sprzedaży elementów elektronicznych, ani w niej nie pośredniczy.

Produkt pochodzi z oferty sklepu