3-V to 20-V, 30mΩ, 1-5A eFuse
Texas Instruments
RSS
Sample
- Darmowa próbka
- MPN:
- TPS2420
- Producent:
- TEXAS INSTRUMENTS
- Dodany do bazy:
- Ostatnio widziany:
Sugerowane produkty dla tps2420
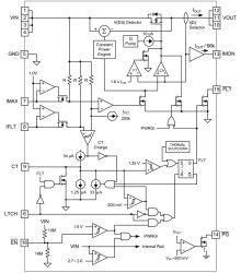
The TPS2420 device provides highly integrated load protection for applications up to 20-V. The maximum UV turn-on threshold of 2.9 V makes the TPS2420 well suited to standard bus voltages as low as 3.3 V. The TPS2420 device protects loads, minimizes inrush current, and safely shuts down in the event of a fault. The programmable fault current threshold starts the fault timer while allowing the current to pass to the load uninhibited. The programmable current limit threshold sets the maximum current allowed into the load, for both inrush and severe load faults. Both events use the programmable timer which inhibits all current to the load when it expires.
The dual protection thresholds are useful in applications such as disk drives. The start-up and seek currents are typically higher than the nominal current and during this time the load needs a low impedance path to deliver the power. If a failure at the load occurs, the current limit does not allow the current to exceed the programmed threshold. This protects both the load and the integrity of the power supply. The internal MOSFET is protected by power limit circuitry which ensures that the MOSFET remains within its safe operating area (SOA) during all operating states.
The TPS2420 device also allows the system to monitor load currents with no need for a shunt in the power path. The gain of the current monitor can be scaled to the application. Fault and power good outputs are provided for improved system management and sequencing control.
This device can be programmed to either latch-off or retry in the event of a fault. All of this functionality is packed into a 16-pin 4 × 4 mm QFN package.
Elecena nie prowadzi sprzedaży elementów elektronicznych, ani w niej nie pośredniczy.
Produkt pochodzi z oferty sklepu Texas Instruments