elecena.pl

I2C 1cell 2.5A Buck battery charger with dual-input, Power Path and no JEITA

Texas Instruments

I2C 1cell 2.5A Buck battery charger with dual-input, Power Path and no JEITA RSS Sample
  • Darmowa próbka
MPN:
BQ24166
Producent:
TEXAS INSTRUMENTS
Dodany do bazy:
Ostatnio widziany:

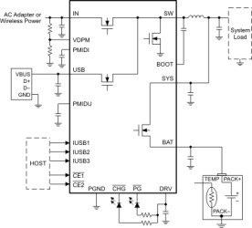
The bq24165, bq24166 and bq24167 are highly integrated single cell Li-Ion battery charger and system power path management devices targeted for space-limited, portable applications with high capacity batteries. The single cell charger has dual inputs which allow operation from either a USB port or higher power input supply (i.e., AC adapter or wireless charging input) for a versatile solution. The two inputs are fully isolated from each other and are managed by the bq24165/166/167 with the IN input having precedence.

The power path management feature allows the bq24165/166/167 to power the system from a high efficiency DC to DC converter while simultaneously and independently charging the battery. The charger monitors the battery current at all times and reduces the charge current when the system load requires current above the input current limit. This allows for proper charge termination and timer operation. The system voltage is regulated to the battery voltage but will not drop below 3.5V. This minimum system voltage support enables the system to run with a defective or absent battery pack and enables instant system turn-on even with a totally discharged battery or no battery. The power-path management architecture also permits the battery to supplement the system current requirements when the adapter cannot deliver the peak system currents. This enables the use of a smaller adapter. The 2.5A input current capability allows for GSM phone calls as soon as the adapter is plugged in regardless of the battery voltage.

The battery is charged in three phases: conditioning, constant current and constant voltage. In all charge phases, an internal control loop monitors the IC junction temperature and reduces the charge current if the internal temperature threshold is exceeded. Additionally, the bq24166 and bq24167 offer a voltage-based battery pack thermistor monitoring input (TS) that monitors battery temperature for safe charging. The TS function for bq24166 is JEITA compatible.

Elecena nie prowadzi sprzedaży elementów elektronicznych, ani w niej nie pośredniczy.

Produkt pochodzi z oferty sklepu