elecena.pl

Wide range fuel gauge with Impedance Track™; for lead acid batteries | battery gas gauge

Texas Instruments

Wide range fuel gauge with Impedance Track™; for lead acid batteries | battery gas gauge RSS Sample
  • Darmowa próbka
MPN:
BQ34Z110
Producent:
TEXAS INSTRUMENTS
Dodany do bazy:
Ostatnio widziany:

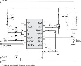
The Texas Instruments bq34z110 is a fuel gauge solution that works independently of battery series-cell configurations, and supports Lead-Acid battery chemistries. Batteries from 4 V to 64 V can be supported through an external voltage translation circuit that can be controlled automatically to reduce system power consumption.

The bq34z110 device provides several interface options, including an I2C slave, an HDQ slave, one or four direct LEDs, and an Alert output pin. Additionally, the bq34z110 provides support for an external port expander for more than four LEDs.

Elecena nie prowadzi sprzedaży elementów elektronicznych, ani w niej nie pośredniczy.

Produkt pochodzi z oferty sklepu