Miniature, 1W Isolated Regulated DC/DC Converters
Texas Instruments
RSS
Sample
Przejdź do sklepu »
- Darmowa próbka
- MPN:
- DCR011205
- Producent:
- TEXAS INSTRUMENTS
- Dodany do bazy:
- Ostatnio widziany:
Sugerowane produkty dla dcr01
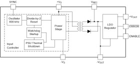
The DCR01 family is a series of high-efficiency, input-isolated, output-regulated DC/DC converters. In addition to 1-W nominal, galvanically-isolated output power capability, this range of DC/DC converters offer very low output noise, thermal protection, and high accuracy.
This combination of features and small size makes the DCR01 series of devices suitable for a wide range of applications, and is an easy-to-use solution in applications requiring signal path isolation.
Elecena nie prowadzi sprzedaży elementów elektronicznych, ani w niej nie pośredniczy.
Produkt pochodzi z oferty sklepu Texas Instruments