7.5-48V Wide Vin, 100mA Constant On-Time Synchronous Buck Regulator
Texas Instruments
RSS
Sample
- Darmowa próbka
- MPN:
- LM25019
- Producent:
- TEXAS INSTRUMENTS
- Dodany do bazy:
- Ostatnio widziany:
Sugerowane produkty dla lm25019
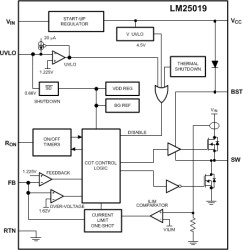
The LM25019 is a 48-V, 100-mA synchronous step-down regulator with integrated high-side and low-side MOSFETs. The constant on-time (COT) control scheme employed in the LM25019 requires no loop compensation, provides excellent transient response, and enables very high step-down ratios. The on-time varies inversely with the input voltage resulting in nearly constant frequency over the input voltage range. A high-voltage start-up regulator provides bias power for internal operation of the IC and for integrated gate drivers.
A peak current limit circuit protects against overload conditions. The undervoltage lockout (UVLO) circuit allows the input undervoltage threshold and hysteresis to be independently programmed. Other protection features include thermal shutdown and bias supply undervoltage lockout.
The LM25019 is available in 8-pin WSON and 8-pin SO PowerPAD plastic packages.
Elecena nie prowadzi sprzedaży elementów elektronicznych, ani w niej nie pośredniczy.
Produkt pochodzi z oferty sklepu Texas Instruments