3.5-MHz, 5-V, 900-mA load boost converter in 1.2-mm x 1.3-mm WCSP
Texas Instruments
RSS
Sample
- Darmowa próbka
- MPN:
- TPS61256
- Producent:
- TEXAS INSTRUMENTS
- Dodany do bazy:
- Ostatnio widziany:
Sugerowane produkty dla tps6125x
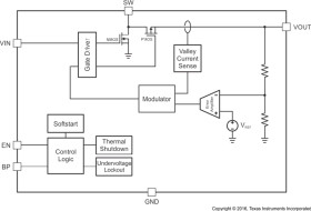
The TPS6125x device provides a power supply solution for battery-powered portable applications. Intended for low-power applications, the TPS6125x supports up to 800-mA load current from a battery discharged as low as 2.65V and allows the use of low cost chip inductor and capacitors.
With a wide input voltage range of 2.3 V to 5.5 V, the device supports applications powered by Li-Ion batteries with extended voltage range. Different fixed voltage output versions are available from 3.15 V to 5.0 V.
The TPS6125x operates at a regulated 3.5-MHz switching frequency and enters power-save mode operation at light load currents to maintain high efficiency over the entire load current range. The PFM mode extends the battery life by reducing the quiescent current to 37 µA (typ) during light load operation.
In addition, the TPS6125x device can also maintain its output biased at the input voltage level. In this mode, the synchronous rectifier is current limited allowing external load (e.g. audio amplifier) to be powered with a restricted supply. In this mode, the quiescent current is reduced to 21 µA. During shutdown, the load is completely disconnected from the battery. Input current in shutdown mode is less than 1 µA (typ), which maximizes battery life.
The TPS6125x offers a very small solution size due to minimum amount of external components. It allows the use of small inductors and input capacitors to achieve a small solution size.
Elecena nie prowadzi sprzedaży elementów elektronicznych, ani w niej nie pośredniczy.
Produkt pochodzi z oferty sklepu Texas Instruments