elecena.pl

Low Input, 20V/1.1A Step-Up DC/DC Converter with Integrated Power Diode and Input/Output Isolation

Texas Instruments

Low Input, 20V/1.1A Step-Up DC/DC Converter with Integrated Power Diode and Input/Output Isolation RSS Sample
  • Darmowa próbka
MPN:
TPS61093
Producent:
TEXAS INSTRUMENTS
Dodany do bazy:
Ostatnio widziany:

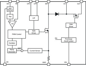
The TPS61093 is a 1.2-MHz, fixed-frequency boost converter designed for high integration and high reliability. The IC integrates a 20-V power switch, input/output isolation switch, and power diode. When the output current exceeds the overload limit, the isolation switch of the IC opens up to disconnect the output from the input, thus protecting the IC and the input supply. The isolation switch also disconnects the output from the input during shutdown to minimize leakage current. When the IC is shut down, the output capacitor is discharged to a low voltage level by internal diodes. Other protection features include 1.1-A peak overcurrent protection (OCP) at each cycle, output overvoltage protection (OVP), thermal shutdown, and undervoltage lockout (UVLO).

With its 1.6-V minimum input voltage, the IC can be powered by two alkaline batteries, a single Li-ion battery, or 3.3-V and 5-V regulated supply. The output can be boosted up to 17 V. The TPS61093 is available in 2.5 mm × 2.5 mm VSON package with thermal pad.

Elecena nie prowadzi sprzedaży elementów elektronicznych, ani w niej nie pośredniczy.

Produkt pochodzi z oferty sklepu