Automotive Dual Interleaved 2MHz PWM controller with Programmable max duty cycle 13V/8V UVLO
Texas Instruments
RSS
Sample
- Darmowa próbka
- MPN:
- UCC28221
- Producent:
- TEXAS INSTRUMENTS
- Dodany do bazy:
- Ostatnio widziany:
Sugerowane produkty dla ul1950
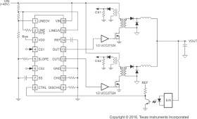
The UCC28220 and UCC28221 are a family of BiCMOS interleaved dual channel PWM controllers. Peak current mode control is used to ensure current sharing between the two channels. A precise maximum duty cycle clamp can be set to any value between 60% and 90% duty cycle per channel.
The UCC28220 has an UVLO turnon threshold of 10 V for use in 12-V supplies while UCC28221 has a turnon threshold of 13 V for systems needing wider UVLO hysteresis. Both have 8-V turnoff thresholds.
Additional features include a programmable internal slope compensation with a special circuit which is used to ensure exactly the same slope is added to each channel and a high-voltage 110-V internal JFET for easier start-up for the wider hysteresis UCC28221 version.
The UCC28220 is available in both 16-pin SOIC and low-profile TSSOP packages. The UCC28221 also comes in 16-pin SOIC package and a slightly larger 20-pin TSSOP package to allow for high-voltage pin spacing to meet UL1950 creepage clearance safety requirements.
Elecena nie prowadzi sprzedaży elementów elektronicznych, ani w niej nie pośredniczy.
Produkt pochodzi z oferty sklepu Texas Instruments